近日,从自治区教育厅传来好消息。我校申报的《“一中心双驱动多举措”系统推进高校国际化发展的研究与实践》等27个项目喜获2022年度广西高等教育本科教学改革工程项目立项,其中重点项目3项,一般项目A类13项,一般项目B类11项。
此次我校获得27个项目立项,是对学校长期深化教学改革,以提升质量为主线,切实提高教学质量,落实创新教育思想的充分肯定和鼓励,反映了学校在教育教学改革的应用型、复合型、技能型人才培养的新模式、新途径、新机制等方面的新突破。
教务处相关负责人表示,学校长期以来把本科教改项目作为开展教学改革、提高教学质量的重点工作来抓,在项目立项之后,学校教务处将认真组织好开题、中期检查、结题验收等各阶段的督促检查工作,促使各项目负责人及其成员认真落实项目的启动与实施工作,确保取得预期成果。




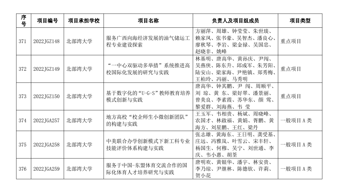
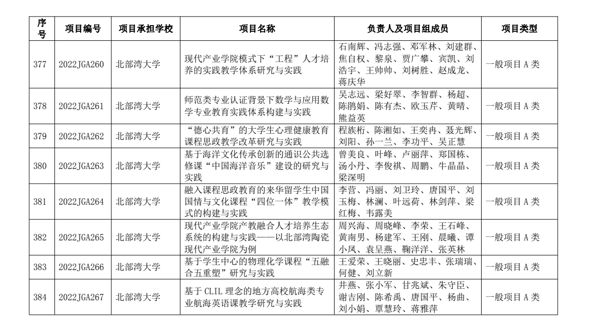
我校新获批广西高等教育本科教学改革工程项目信息