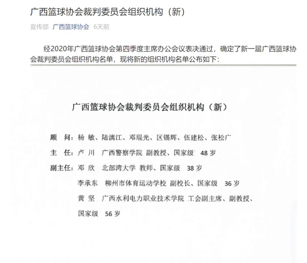
近日,在2020年广西篮球协会第四季度主席办公会议上,表决通过并确定了新一届广西篮球协会裁判委员会组织机构名单,我校体育教学部教师邓欣作为广西唯一一名CBA联赛裁判员当选广西篮球协会裁判委员会副主任。
广西篮协裁判委员会是规范广西篮球赛裁判竞员资格认证、注册、培训、考核、选派、奖罚等管理工作的机构。
CBA联赛即中国男子篮球职业联赛作为中国最高等级的篮球职业联赛,在国内体育赛事中有着巨大的影响力。2020-2021赛季CBA联赛裁判员仅仅68人,每位均为篮球裁判的业界精英,邓欣老师是目前整个广西执裁CBA联赛的唯一一名裁判员。

广西篮协官方微信名单公布截图

邓欣老师于2019年12月16日执裁CBA联赛天津VS广东(左一)

邓欣老师于2020年10月23日执裁CBA新疆VS北控(CCTV5直播)